
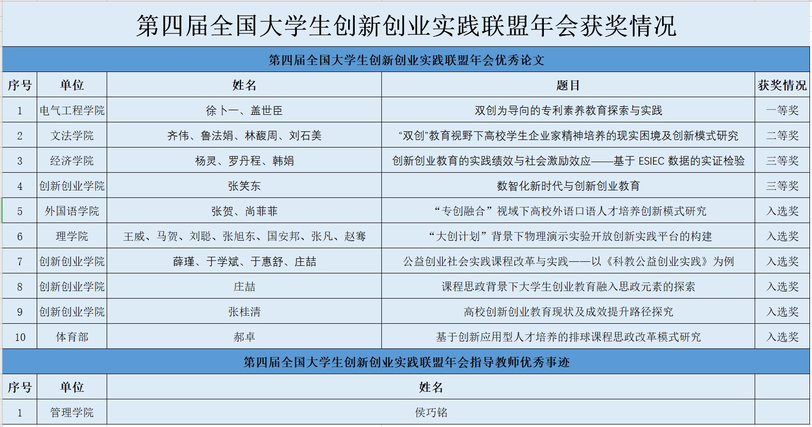
近日,第四届全国大学生创新创业实践联盟年会公布征集作品获奖名单,我校推选的论文获一等奖1篇(共25篇),二等奖1篇、三等奖2篇,入选奖6篇,指导教师优秀事迹1人。
全国大学生创新创业实践联盟(以下简称实盟)成立于2017年6月,是在教育主管部门的指导下,由国内高校和相关企事业单位自愿组织、共同发起成立,实盟致力于联合各成员高校及相关企事业单位,共同探索高校创新创业教育在实践教学领域的培养体系,服务高校创新创业人才培养。
作为实盟常务理事单位,我校积极响应实盟号召,每年10月开始,面向全校从事创新创业的教师征集相关作品,教师以创新创业实践教育改革中的新情况、新问题为切入点,提出新思想、新方法、新技术、新成果,不断强化教师实践创新能力,扎实推动我校创新创业教育教学改革。